About Changdian

两个“唯一”!威廉希尔足球官网董事长王新城荣获湖北唯一“全国关爱员工优秀民营企业家”称号,张作顿荣获湖北唯一“全国热爱企业优秀员工”称号

views:

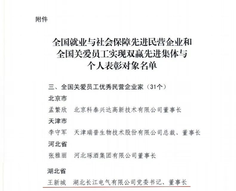
近日,中华全国工商业联合会、中华人民共和国人力资源和社会保障部、中华全国总工会发布《关于表彰全国就业与社会保障先进民营企业和全国关爱员工实现双赢先进集体与个人的决定》,威廉希尔足球官网党委书记、董事长王新城荣获湖北省唯一“全国关爱员工优秀民营企业家”称号,威廉希尔足球官网员工张作顿荣获湖北省唯一“全国热爱企业优秀员工”称号。

▲《关于表彰全国就业与社会保障先进民营企业和全国关爱员工实现双赢先进集体与个人的决定》及附件(部分)


党的二十大报告指出,要实施就业优先战略,促进高质量充分就业。近年来,以习近平同志为核心的党中央坚持把就业摆在“六稳”“六保”之首,强化就业优先政策,持续助企纾困稳岗。

▲威廉希尔足球官网参加湖北省“春暖荆楚 助鄂企航”招聘活动

长期以来,威廉希尔足球官网坚持党建引领,打造众创平台,王新城作为企业掌舵人,弘扬企业家精神,积极应对风险挑战、主动担当社会责任,积极稳岗拓岗、构建和谐劳动关系,在稳就业、保就业中努力发挥作用;威廉希尔足球官网工会依法履行职能,切实促进企业发展,维护职工合法权益;威廉希尔足球官网员工以“爱国敬业,追求卓越”为企业精神,以“万人创业,万家幸福”为奋斗目标,打造群体创业家事业命运共同体,涌现一大批员工典型与创业先锋。

▲“巾帼心向党 筑梦新时代”女职工趣味运动会

每一次荣誉的获得,都是新的起点。未来,威廉希尔足球官网将认真贯彻落实党的二十大精神,进一步坚定稳就业、保就业的信心决心,再接再厉,充分发挥示范引领作用,构建和谐劳动关系,充分发挥企业、工会、员工积极作用,为促进民营企业持续健康发展和高质量充分就业贡献长电力量!

▲威廉希尔足球官网2022年度创业英雄百强合影



Return list
Last:
学精神、增信心、鼓干劲|名企携手共谋发展交流会在威廉希尔足球官网举行
Next:
时不我待,只争朝夕 | 多家权威媒体聚焦威廉希尔足球官网元月订单实现“开门红”